校园快讯

当前位置: 首页>校园快讯>正文
学校7项教育教学改革项目通过结题验收
时间:2021-10-28来源:作者:点击数:


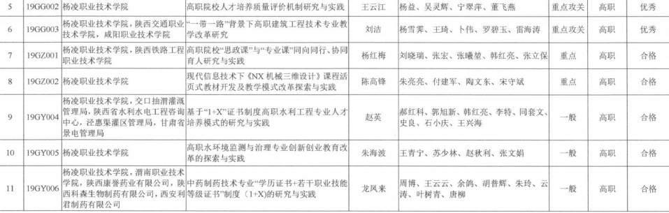
   1025日,省教育厅公布2019年度陕西高等教育教学改革研究项目(高职)结题验收结果,学校7个项目通过结题验收。

其中,王云江教授主持的《高职院校人才培养质量评价机制研究与实践》和刘洁教授主持的《“一带一路”背景下高职建筑工程技术专业教学改革研究》在2019年度陕西高等教育教学改革研究项目结题验收中获“优秀”等次,杨红梅等5人主持项目获“合格”等次。


(文/发展规划处 赵思 责编/崔晓)